Zilver wordt vaak gezien als een edelmetaal voor sieraden of als een manier om in te spelen op de zilverprijs.
Maar in de wereld van duurzame energie is zilver veel meer dan dat.
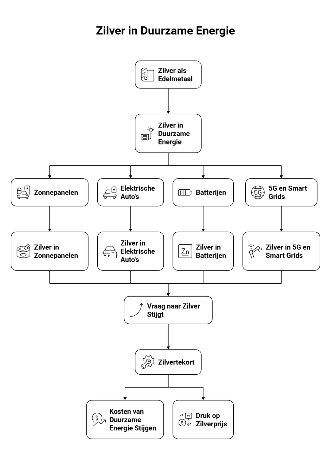
Het is de onzichtbare kracht die zonnepanelen laat werken, elektrische auto's betrouwbaar maakt en energieopslag materialen efficiënter laat presteren.
Elke gram brengt ons letterlijk dichter bij een wereld zonder fossiele brandstoffen.
In dit artikel Zoeken we uit hoeveel zilver we werkelijk nodig hebben, waarom dit metaal zo speciaal is en of er genoeg beschikbaar is voor de wereldwijde energietransitie.
Zonnepanelen en zilver zijn een onafscheidelijk duo.
Bijna elk paneel op elk dak ter wereld bevat zilver in de vorm van ultrafijne geleiders die de stroom afvoeren.
Omdat zilver de beste elektrische geleider op aarde is, is het perfect voor zonnecellen die elk beetje zonlicht willen omzetten in energie.
Gemiddeld: 15–20 gram zilver
Hoogwaardige panelen: 20–25 gram zilver
Dat lijkt weinig, maar op schaal wordt het indrukwekkend.
Een zonnepark van 100 MW — genoeg om een middelgrote stad te voeden, slurpt ongeveer 25.000 kilogram (25 ton) zilver op.
Dat is het gewicht van zo’n 20 kleine auto’s!
Elke nieuwe uitbreiding van zonne-energie stuwt dus de vraag verder omhoog. Niet gek dat de zilverprijs steeds vaker wordt beïnvloed door de groei van duurzame technologie.
Elektrische auto’s zijn ware high-tech machines.
Ze bevatten meer elektronische componenten dan welke auto uit het verleden dan ook.
En waar stroom vloeit, bloeit zilver.
Benzineauto’s: 15–28 gram zilver
Hybrides: 20–40 gram
Volledig elektrische voertuigen: 25–50 gram
High-end EV's: tot 70 gram
Waarom zoveel?
Omdat zilver nodig is in:
Laders en omvormers
ECU’s (de hersenen van de auto)
Veiligheidssystemen (ABS, airbags, ADAS)
Connectoren en schakelcomponenten
Zonder zilver zou een elektrische auto niet sneller opladen, niet verder rijden en vooral niet veiliger zijn.
Het is een van de belangrijkste elektrische auto grondstoffen die het verschil maakt tussen efficiënt en onbetrouwbaar.
Energieopslag is de spil van de energietransitie.
En hoewel lithium-ion de markt domineert, spelen zilverhoudende batterijen een belangrijke rol in sectoren waar prestaties cruciaal zijn.
Per cel: 10–30 gram zilver
Grote modules: 1–2 kilogram zilver
Deze batterijen vind je in onderzeeërs, ruimtevaart, medische apparatuur en geavanceerde drones.
Ze zijn duur, maar leveren ongekende betrouwbaarheid; precies wat nodig is in missies waar falen geen optie is.
Nieuwe solid-state concepten testen zelfs zilver als onderdeel van elektroden.
Dat kan de toekomst van energieopslag materialen opnieuw vormgeven.
De energietransitie draait niet alleen om opwekken en opslaan, maar ook om slim verdelen.
Daarvoor is een enorme hoeveelheid infrastructuur nodig waarin zilver een stille maar cruciale rol speelt.
5G-antennes: grammen per zendmast
Slimme elektriciteitsmeters: milligrammen tot grammen
Sensoren in smart grids
Industriële schakelaars en relais
Deze componenten vormen samen het digitale zenuwstelsel van de energievoorziening.
Zonder zilver zou data trager bewegen, verbindingen minder stabiel zijn en netwerken minder efficiënt werken.
Dit is de grote vraag – en het eerlijke antwoord is zorgwekkend.
Waarom is er een probleem?
80% van het zilver wordt als bijproduct gewonnen bij koper-, lood- en zinkmijnen.
De productie kan dus niet eenvoudig opschalen.
De vraag vanuit duurzame technologieën groeit veel sneller dan het aanbod.
Een scenario waarin de wereld jaarlijks honderden gigawatts aan zonnepanelen blijft installeren, leidt tot een structureel tekort.
Dit kan de kosten van duurzame energie verhogen en druk zetten op de zilverprijs.
Simpel gezegd:
We rennen richting een groene toekomst, maar onze zilverreserves rennen niet met ons mee.

Ontdek wat andere verzamelaars nog niet weten.
Krijg gratis updates, inzichten en verrassende feiten over zilver; onafhankelijk, helder en altijd actueel.
1–2 mails per maand, nooit spam!
Name
Email: freek@muntenvanzilver.nl